
Building a new hybrid service to improve time responses at government offices.
01. The strategy
Everybody knows the pains of getting official documents from government instances. Lots of people, confusing requirements, and tons of waiting times. The goal was crystal clear: to improve time responses and the overall experience by implementing digital solutions and by improving the physical space logistics.
For this to happen we needed to build up a strategy including 5 main phases:
- Understanding the current experience, and the users' attitudes about using a web application to get their official documents.
- Defining metrics so we could learn from several touchpoints involved within the digital and physical experience.
- Building the service blueprint and defining a new space distribution, and logistics details to improve performance at the main offices.
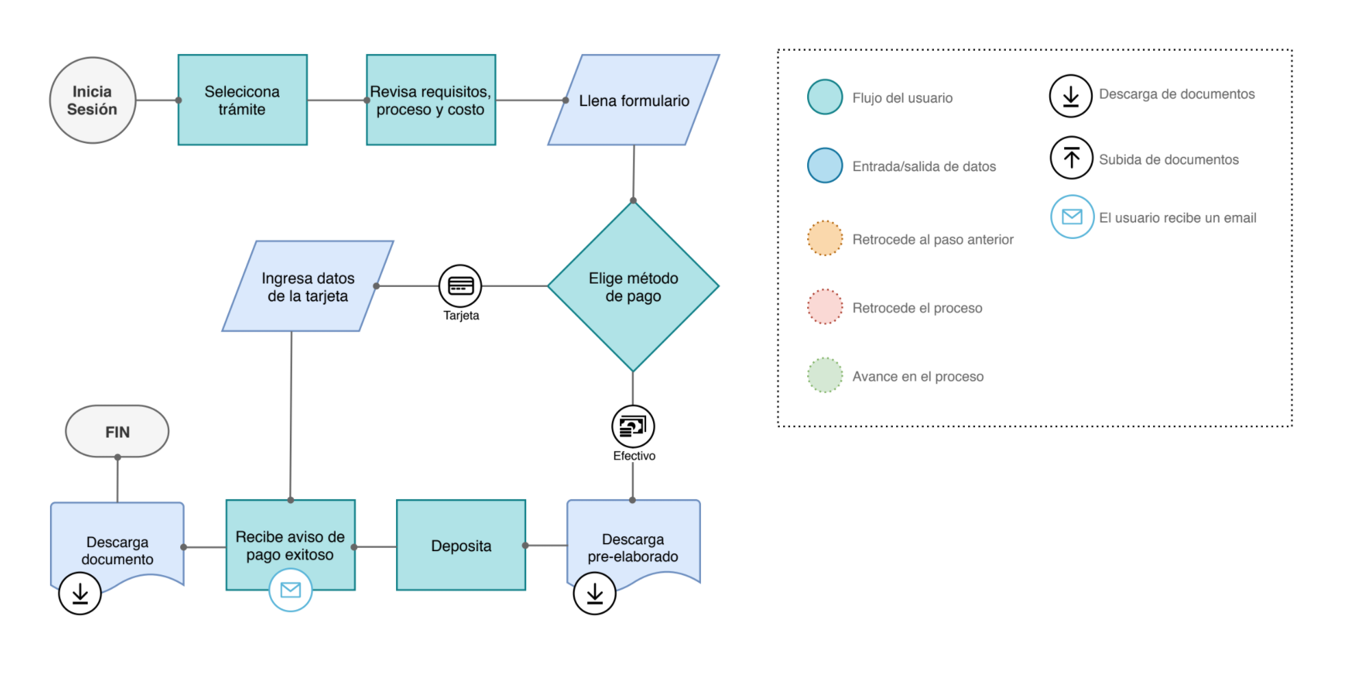
- Defining each user flow for the different official documents.
- Creating prototypes for usability testing and development hand-off.
02. A plan for adoption
We started conducting user interviews with ethnographic field studies and guerrilla surveys to understand what people needed in order to adopt and recommend the digital service. We found some insights as the following:
- Users thought that it wasn't possible to get official documents online.
- People were highly concerned about possible scams and security issues.
- They felt safer if a registered government employee gave them guidance and information when completing their request.
- For security and technology reasons, the process needed 2 phases for registration. The second one using biometrical authentication. For the process to happen in a seamless manner, users needed to have enough information about what to expect before, during, and after each registration stage.
- Registration process involved a certain level of compromise from users, so we decided to letting them download some non identity-sensitive documents without the need of the second part of registrations process. This way, users would see the benefits of downloading their official documents online, and they would be more willing to complete the registration with the biometrical authentication to get documents that were identity-sensitive.
When insights were ready and reported, we defined how the adoption journey would look like, as well as the most important and convenient touchpoints that could play an important role for adoption in combination with the digital and physical experiences.

03. Definition of metrics
We knew it would be critical to measure different results to understand the level of performance of our developed solutions at each user stage. From social media to digital flows or even physical activation programs, every touchpoint would have some level of impact on the overall NPS of those complex experiences, so we needed to plan out how to measure that complexity so we could be providing the best possible experience.
Each strategic plan should be measured, only that way teams will be able to know how real success looks like.
Also, some metrics as users' average time at each page would provide insights about how much difference were between the digital and the physical service to keep improving both of them.

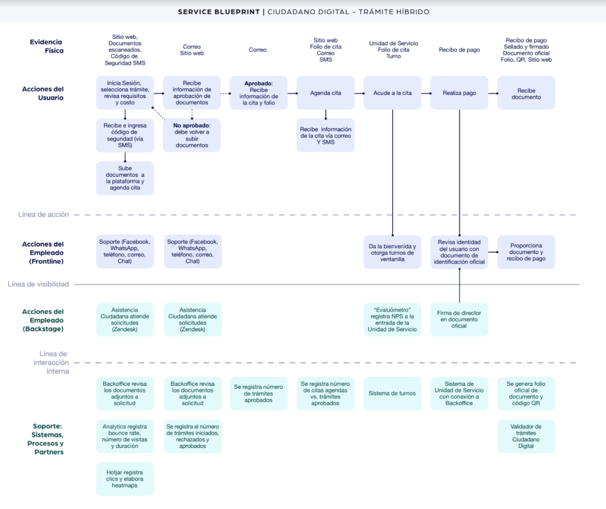
04. Mapping complexity
When designing a service it's highly important to have shared understanding of how the overall organization is going to behave when a user starts a service flow.
So, in order to simplify everything for everybody, we started from the big picture by building a generic service blueprint that could serve as a starting point for each one of the flows that we needed to design.

05. The solution
The generic template for hybrid services was mapped out. The next step was to start defining each flow at a detailed level for the digital solution, and then building the wireframes and prototypes to evaluate the proposed experience and iterate.



06. The results
At the beginning of the project, we defined several KPI's to measure success. Some of those KPI's were changing depending on capabilities and goals, but the main goal remained the same: to decrease time response.
When the first document procedures were available online, we started to keep an eye on times. The end result was wonderful: for the average duration of an old document procedure (1 hour), we achieved the goal of decreasing time response to 5 minutes for full digital services, and an average of 15 minutes for the hybrid services (taking in count the digital fulfillment plus the physical reception of the users' official document).
With the implementation of that model and some validated patterns, we started to include the rest of the document procedures each 2 weeks while making improvements.